近日,台州衛健系統以下單位發佈招聘公告,找工作的你,千萬別錯過↓↓
台州市疾病預防控制中心
本次面向社會公開招聘高層次衛技人員6名,錄用編制均為全額事業編制。
報名時間:截至2023年3月20日中午12:00。
本次採取網絡報名的形式,報名者將報名表及相關材料(如身份證、畢業證書等)發送至郵箱[email protected]。
聯繫人:洪老師
電話:0576-89315957
台州市中醫院
本次招聘高層次衛技人員18名。聘用人員使用報備員額編制,列入事業單位編制實名制管理,實行事業單位聘用制度。
1.報名時間:截至2023年12月31日;
2.報名方式:請應聘者填寫《台州市中醫院公開招聘報名表》,並將材料及簡歷投遞到台州市中醫院招聘郵箱[email protected]或者經招聘會現場投遞。
地址:台州市椒江區中山西路278號,台州市中醫院人力資源部;
郵 編:318000;
聯繫電話:0576-88825619;
郵 箱:[email protected];
聯 系 人:趙老師、應老師
台州市第二人民醫院
本次招聘高層次衛技人員21名。聘用人員使用報備員額編制,列入事業單位編制實名制管理,實行事業單位聘用制度。
1.報名時間:截至2023年12月31日,每人限報一個崗位。
2.報名方式:登錄醫院官網(http://www.tz2y.cn),“人才招聘”欄目“簡歷投遞”填寫個人信息。
地址:天台縣福溪街道水南東路2號,台州市第二人民醫院G樓三樓黨建辦;
聯繫人:許老師、蔡老師;
聯繫電話:0576-83979090;
郵編:317200
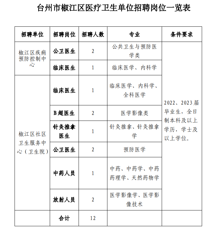
椒江區衛健系統
本次在浙江中醫藥大學,面向全國招聘符合報考條件的12名醫學類人員,性質為事業單位正式在編人員。
報名方式:考生可在招聘會現場直接報名,或微信掃描在線報名程序二維碼進行預報名。
預報名時間:2023年2月24日9:00—3月9日17:00。
(在線預報名程序二維碼)
報名地點:浙江中醫藥大學濱文校區田徑場(浙江省杭州市濱江區濱文路548號)。
報名時間:2023年3月11日(週六)上午8:30—12:00,考試安排當天下午進行,具體時間地點另行通知。
椒江區衛生健康局人事科教科
聯繫人:張老師、阮老師
聯繫電話:0576-89069368,89039611
1.預報名:請於2023年3月10日前登錄預報名頁面註冊,註冊後登陸賬號,在首頁面找到招聘會欄目,選擇本場招聘會,點擊【學生報名參加】即可。
預報名頁面網址:
https://job.zcmu.edu.cn/largefairs/view/id/255
2.現場報名及現場審核時間:2023年3月11日(星期六)8:30-12:00;
地點:浙江中醫藥大學濱文校區體育館和體育場(浙江省杭州市濱江區濱文路548號,地鐵4號線、6號線浙江中醫藥大學D出口)。
黃巖區衛健局
聯繫電話:0576-84120979,84120986
線下報名(浙江省2023屆畢業生衛生健康人才招聘會暨浙江中醫藥大學2023屆畢業生春季招聘會):
1.時間:2023年3月11日(週六)8:30—12:00。
2.地點:浙江中醫藥大學濱文校區田徑場(浙江省杭州市濱江區濱文路548號,地鐵4號線、6號線浙江中醫藥大學站D出口)。
線上報名:
郵箱:[email protected],報考人員可通過郵箱進行投遞簡歷報名。
臨海市衛生健康局人事科教科
聯繫電話:0576-89116936,85171277
來源:台州發佈